为适应数字创意产业和互联网经济等领域带来的新变化,顺应UI设计行业发展的新趋势,对接新媒体运营、交互设计、用户体验研究等新业态、新模式下UI设计师、视觉设计师、产品经理等岗位(群)的新要求,不断满足互联网行业高质量发展对高素质技能人才的需求,推动职业教育专业升级和数字化改造,提高人才培养质量。
一、培养目标
本专业培养能够践行社会主义核心价值观,传承技能文明,德智体美劳全面发展,具有创新进取、专注执着的职业精神和追求卓越、精益求精的工匠精神,较强的就业创业能力和可持续发展的能力,掌握本专业知识和技术技能,具备职业综合素质和行动能力,面向数字创意、互联网等行业的平面设计、UI 设计、影视后期制作、短视频运营等职业,能够从事平面视觉设计、界面交互设计、影视剪辑包装、短视频策划与运营等工作的高技能人才。
二、主干课程
专业基础课程主要包括:图像处理技术、矢量图形技术、平面构成与版式、Web前端基础、字体设计课程。专业核心课程主要包括:手机短视频拍摄与剪辑、电商视觉综合实训、ChatGPT绘画、界面设计、移动UI与交互动效设计、AE视频制作、视频编辑技术、三维视觉综合实训课程。
三、实训条件
在校内主要开展手机短视频拍摄技巧实训、C4D 产品建模与渲染实训、Pr 剪辑节奏与叙事实训、AE动画应用实训等4个实训。在校外进行短视频策划与制作实战、电商品牌视觉全案实训等2个实训。在计算机、互联网、数字创意、图文印刷等行业的相关企业进行计算机应用(UI设计)专业实习,包括认识实习和岗位实习。
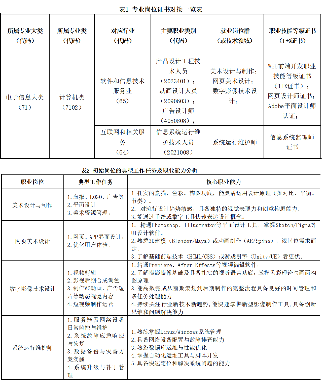
四、就业面向

五、职业资格证书或技能等级证书
