为适应巨大流量,人群推广等领域带来的新变化,顺应数字化、智能化发展的新趋势,对接新产业、新业态、新模式下大数据相关岗位(群)的新要求,不断满足大数据行业高质量发展对高素质技能人才的需求,推动职业教育专业升级和数字化改造,提高人才培养质量。
一、培养目标
本专业培养德智体美劳全面发展,适应京津冀协同发展需要,掌握扎实的科学文化基础和网页设计、数据库设计与应用、程序设计及相关法律法规等知识,具备软件设计、开发、测试等能力,具有工匠精神与数字素养,具有信息安全与法律意识,具有团队协作与沟通能力,能够从事大数据实施与运维、数据采集与处理、大数据分析与可视化、大数据平台管理、大数据技术服务与产品运营等工作的懂经济、会管理的高素质技术技能人才。
二、主干课程
专业基础课程主要包括: Web 前端技术基础, 程序设计基础,数据库技术,计算机网络技术,Linux操作系统,Python编程基础课程。专业核心课程主要包括:大数据导论,大数据搜索技术,数据挖掘应用,Hive数仓创建与应用,Vue前端框架技术,大数据分析技术应用,大数据可视化技术与应用,大数据平台部署与运维课程。
三、实训条件
在校内主要开展Linux操作系统实训,数据库技术实训,大数据平台部署与运维实训3个实训。在校外进行综合项目技能训练1个实训。在大数据技术、软件技术、物联网等行业的相关企业进行大数据技术应用专业实习,包括认识实习和岗位实习。
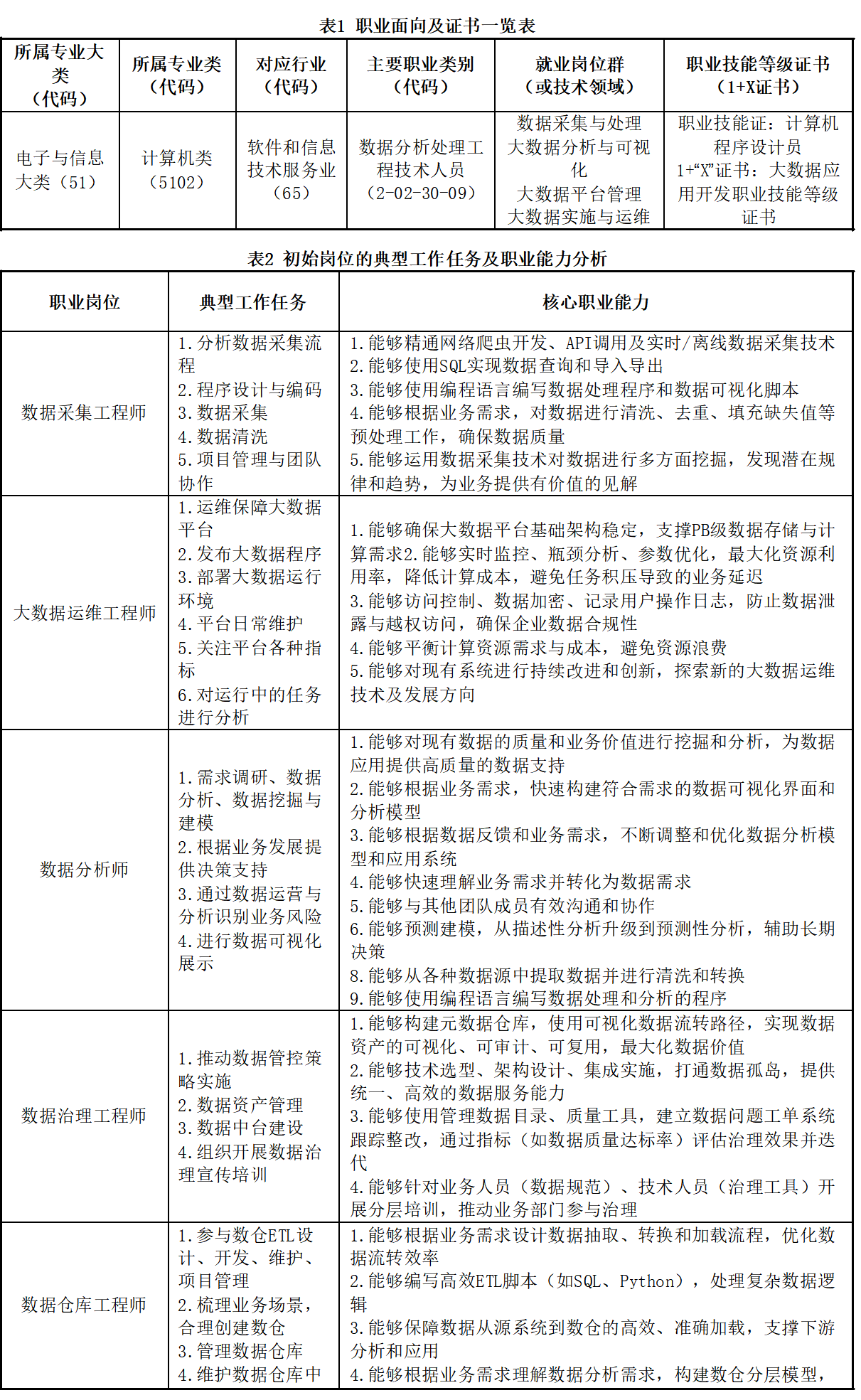
四、就业面向

五、职业资格证书或技能等级证书
